新闻中心

信息速递
信息速递当前位置:首页 > 新闻中心 > 信息速递 > 浏览文章

“充分发挥学生自主管理意识,建立打造立体交叉管理纵深”——怀宁县中等专业学校高二年级部轮值楼层长会议

作者:佚名时间:2023年11月26日 浏览:

    为充分发挥学生自主管理意识,建立打造更加立体的交叉管理纵深,加强学生寝室管理,强化寝室长的责任意识和管理协调能力,营造和谐安全、干净文明的寝室环境,努力构建让家长放心的安全学校。2023年11月23-24日晚18:30,怀宁中专高二级部分别召开男女宿舍轮值楼层长会议,2022级全体寝室长参加了此次会议,本次会议由集团驻校督学、高二级部主任付强主持。

“充分发挥学生自主管理意识,建立打造立体交叉管理纵深”——怀宁县中等专业学校高二年级部轮值楼层长会议

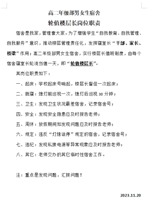
    会议开始,汪磊老师带领各高二年级寝室长认真学习了《楼层长岗位职责》,并对如何执行职责做了详细的说明。

“充分发挥学生自主管理意识,建立打造立体交叉管理纵深”——怀宁县中等专业学校高二年级部轮值楼层长会议

    其次,付强督学向同学们指明了本次会议的目的和意义,通报了近期高二级部的夜间就寝出现的相关问题和情况,强调寝室长工作要具有高度的责任心和较强的服务意识。并向参会同学们就作为一名寝室长应如何发挥“干部、家长、桥梁”作用,楼层长如何带领寝室长管理楼层以及寝室长和轮值楼层长要学会角色互换但服务宗旨不变等三方面进行了详细的沟通与交流。

“充分发挥学生自主管理意识,建立打造立体交叉管理纵深”——怀宁县中等专业学校高二年级部轮值楼层长会议

    高二年级部学生教育目标设定“自主”教育。加强学生的自我教育、自我管理、自我服务能力。成立宿舍自主轮值楼层长是我校高二级部为适应住宿管理而采取的创新举措。我校本着全面提高学生素质,促进宿舍精神文明建设,保障安全有序的内宿制学习生活水平的原则,通过组建宿舍自主楼层长,帮助同学树立自尊、自爱、自立、自信、自强的良好自我形象,为住宿学生提供更为优质的管理化服务,让宿舍成为德育教育的第二基地。下一步,我校将会继续搭建“一站式”学生自主管理师生沟通交流的良好平台,持续推动我校学生工作走深走实。